太阳集团tyc4633
太阳集团tyc4633
首页
|
关于太阳集团tyc4633
|
检测服务
职业病风险成分检测汇报
职业病风险节造近况评价汇报
环境监测
环境验收
环评汇报假造
公共卫生检测
职业病风险(三同时)评价汇报
职业病风险预评价汇报
职业病风险防护设施设计专篇汇报
职业病风险节造成效评价汇报
应急预案假造
|
项目公示
|
新闻资讯
|
联系太阳集团tyc4633
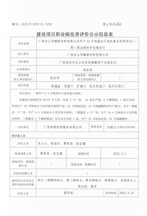
广西合山华臻新资料有限公司年产26万吨高分子改性复合伙料项目(一期)职业病防护设施设计
2022-05-20 14:16
分享
微信
新浪微博
QQ
QQ空间
豆瓣网
百度贴吧
项目公示
上一篇
平凉市钦北区聚隆石业有限责任公司平凉市钦北区大垌镇平山村委十三队花岗岩项目职业病风险节造成效评价
下一篇
广西百菲乳业股份有限公司年产30000吨水牛奶制品扩建项目职业病风险近况评价
技术支持:广西集翔网大科技有限公司
桂ICP备18008841号-1
电话征询:180-7634-7441
微信客服
扫码征询
【网站地图】